

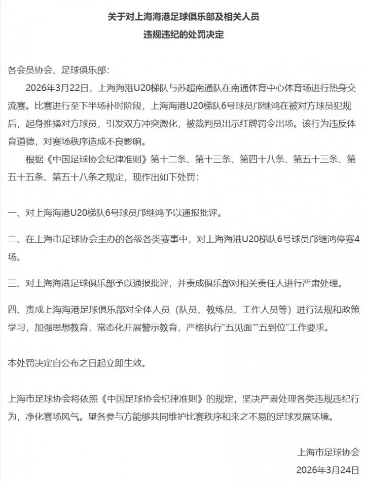
03月24日讯 上海市足协今日发布处罚公告,对海港U20球员邝继鸿停赛4场。海港U20与苏超南通队的热身赛中,邝继鸿在被犯规后起身推搡对手,引发大规模冲突,被直红罚下。
官方公告:

03月22日2026江苏省城市足球联赛(热身赛)在南通体育会展中心体育场举行,南通队主场迎战上海海港U21队。南通发布赛后发布战报,现场有29153名球迷观赛,两队最终战成1-1。
据球迷现场拍摄的视频,两队在比赛过程中爆发激烈冲突,现场一片混乱,有多名球员因冲突倒地。多人被红牌罚下。

本文由作者笔名:足坛 于 2026-03-25 10:55:28发表在本站,原创文章,禁止转载,文章内容仅供娱乐参考,不能盲信。
本文链接: https://www.zutanhui.com/zuqiunews/31697.html
健身房场地训练,中国队悉尼积极备战王上源、刘浩帆接受采访2026-03-25
于根伟谈被喊下课:自责感觉自己挺没能耐,负分起步深感压力2026-03-25
热身赛变全武行!上海市足协:对海港通报批评 海港梯队球员停4场2026-03-25
看看最后能不能追上,于根伟直播时主持人发言引三镇球迷不满2026-03-25
于根伟直播与球迷争论:我对得起天津足球,很多方案是不得已为之2026-03-25
苏超4月11日开战,江苏足协发布互殴处罚:南通队4人遭多场停赛2026-03-25
巴媒:奥斯卡未来几天将与圣保罗解约,之后会宣布退役2026-03-25
-10分起步3轮不胜!津媒:间歇期津门虎队要对症下药2026-03-25