
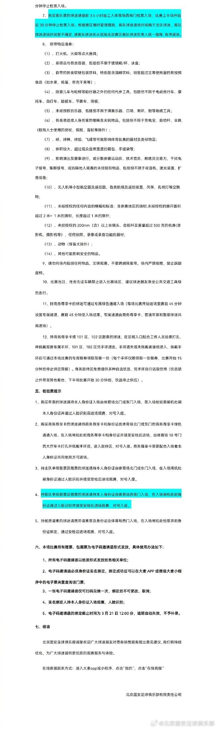
2026怡宝中超联赛第3轮,北京国安将在北京工人体育场主场对阵上海申花,现将本场比赛相关票务开票事宜如下公告,请各位球迷详细阅读图中的公告内容。
⏰⏰⏰ 3月17日10点,申购启动。
请各位球迷关注公告内容,及时购票。


本文由作者笔名:足坛 于 2026-03-16 10:55:22发表在本站,原创文章,禁止转载,文章内容仅供娱乐参考,不能盲信。
本文链接: https://www.zutanhui.com/zuqiunews/31064.html
维塔尔赛后:连场破门很开心但遗憾没赢球 和张源的默契在增加2026-05-16
黄博文:这场踢得挺好,希望一如既往地保持下去,球队会越来越好2026-05-16
茹子楠:很开心进球,进球送给我奶奶,我知道她一直在天上支持我2026-05-16
半场-U17国足暂1-1沙特 万项扳平邝兆镭突破送助攻2026-05-16
复仇战预定若U17男足闯过半决赛,可能决赛再战日本争冠军2026-05-16
早报:U17男足晋级半决赛2026-05-16
时隔22年再进四强!赵松源:我们现在状态越来越好 争取拿冠军!2026-05-16
22年的等待!国少重返亚洲四强 上一次2004年时夺U17亚洲杯冠军2026-05-16